
一、背景
為了落實省委,省政府關于加快發展游艇業的工作要求,根據2019年1月8日市長辦公會議精神,加快推進三亞游艇業改革開放發展先行先試工作要求。三亞游艇帆船協會委托江泰保險經紀有限公司海南三亞分公司對三亞現有游艇、帆船租賃市場的業態以及風險防控問題進行調研,并提出解決方案。
二、依據
依照《中華人民共和國保險法》《中華人民共和國安全生產法》《安全生產責任保險實施辦法》相關規定,同時根據三亞市游艇帆船租賃行業風險特點和風險管理需求,經大量調研及風險評估,推出游艇、帆船安全生產責任保險方案。
說明:《安全生產責任保險實施辦法》由國家安全監管總局、保監會、財政部于2017年12月12日印發,2018年1月1日起施行。第十七條 各地區根據實際情況確定安全生產責任保險中涉及人員死亡的最低賠償金額,每死亡一人按不低于30萬元賠償,并按本地區城鎮居民上一年度人均可支配收入的變化進行調整。
對未造成人員死亡事故的賠償保險金額度在保險合同中約定。
三、主要內容
1、保障范圍寬
游艇、帆船安全生產責任險產品即保障雇員人身損害責任,又保障特定意外傷害及第三者責任。
2、賠償限額高滿足目前市場需求
除設定每人賠償限額最低標準外,每人賠償限額和全年累計賠償限額可自由選擇,最高每人賠償限額可達80萬元,全年累計賠償限額可達1000萬元。
3、保費浮動機制
根據企業安全管理水平,出險記錄對保費動態調整,提高企業建立預防機制的積極性,促進企業更好地防范風險,預防事故的發生。
4、服務機制完善
安全生產責任做為三亞市游艇租賃行業自律規范要求,在行業協會 ,行業專家,安全生產風險顧問統籌管理下,從產品到服務都有配套的機制保證。
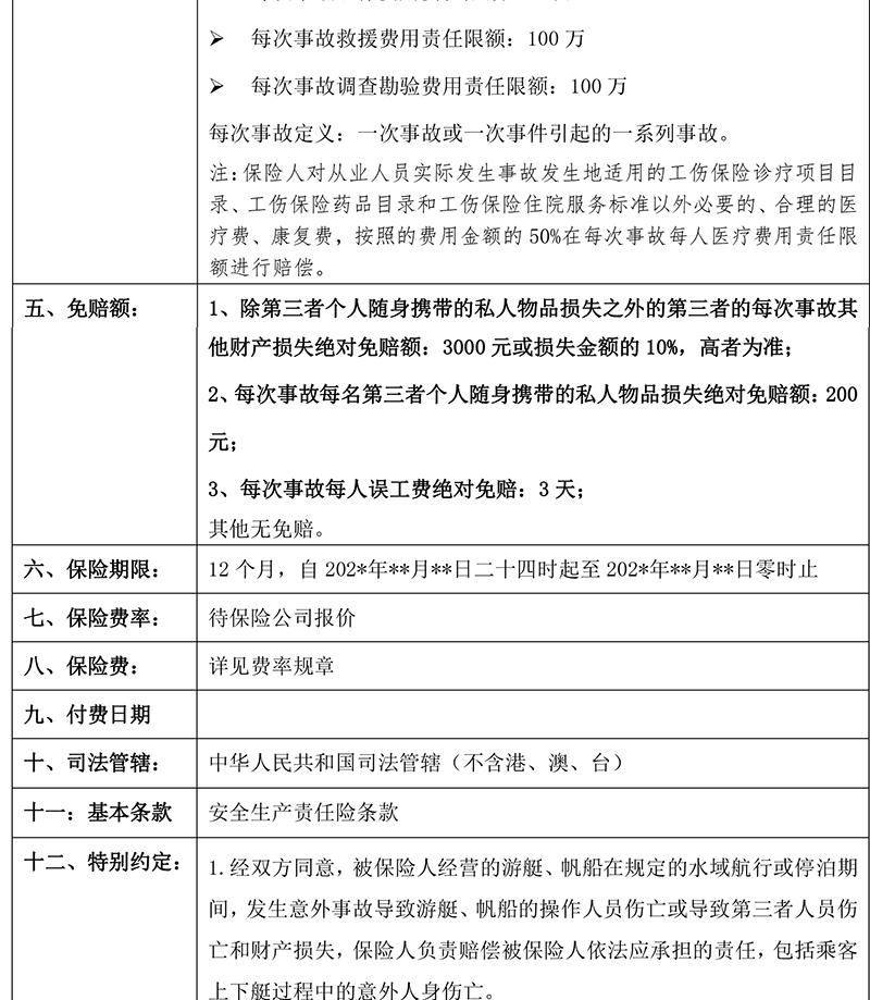
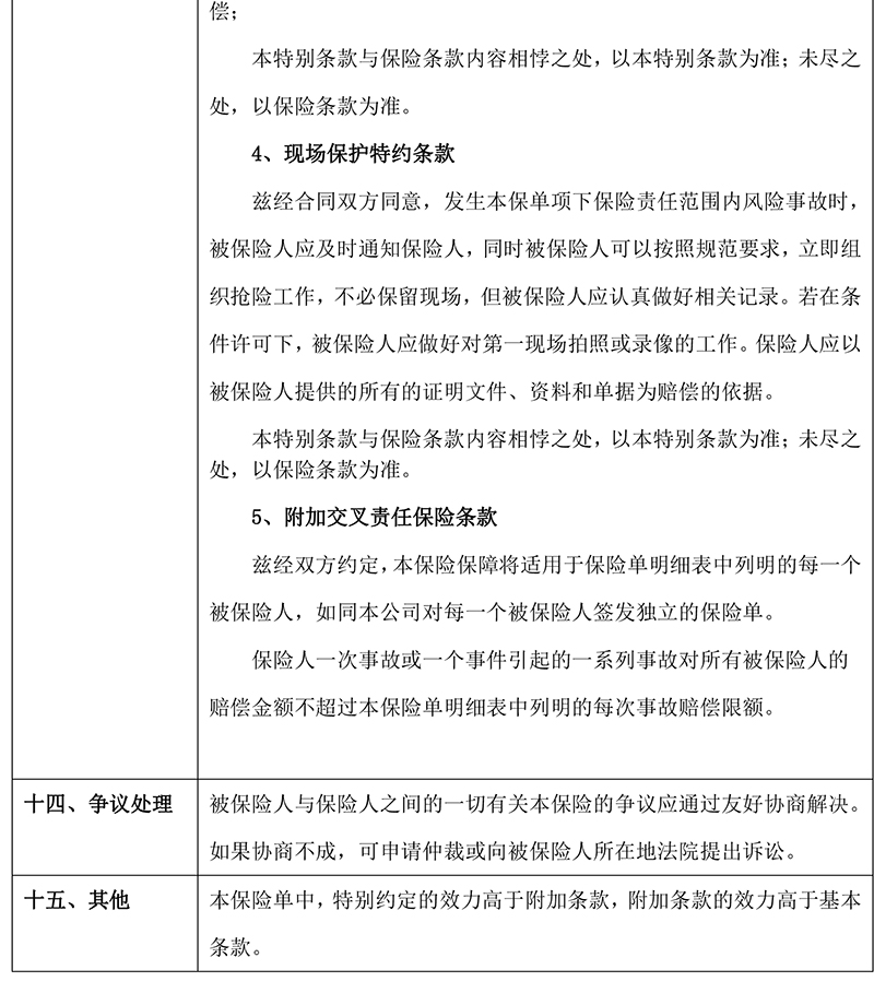
四、保險方案
方案明細表





